www.zjxktf.com
首页
走进新凯
企业资质
荣誉证书
生产设备
产品世界
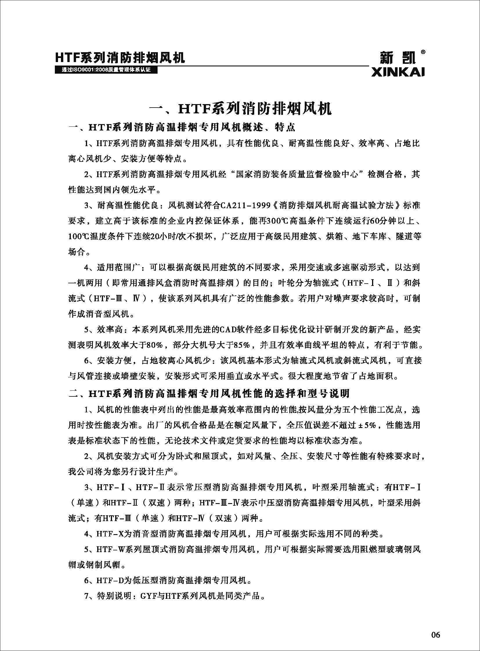
消防排烟风机
混流式送风机
轴流风机
防火阀
排烟阀
排烟防火阀
案例展示
企业动态
联系我们
首页
走进新凯
企业资质
荣誉证书
生产设备
产品世界
消防排烟风机
混流式送风机
轴流风机
防火阀
排烟阀
排烟防火阀
案例展示
企业动态
联系我们
消防排烟风机
当前位置:
首页
>
产品世界
>
消防排烟风机
HTF-I II
上架时间:2019-04-19
浏览次数:738
产品类型:轴流式
产品价格:¥
马上咨询
产品详情
上一篇:没有了!
下一篇:
HTF-III IV
电话咨询
在线咨询
关于我们
在线咨询
售后服务专员
在线咨询
免费通话
24小时免费咨询
请输入您的联系电话,座机请加区号
免费通话
免费通话
微信扫一扫
微信联系
返回顶部